Mission Planning: Flight Plan Filing

Filing a flight plan helps ensure safe aircraft travel by informing air traffic controllers of expected traffic demands as well as providing a trigger in the event the aircraft is over due based upon the filed plans. This can be crucial for search and rescue operations. If departing or arriving at a military installation the DD-1801 form is used to submit to base operations. An ICAO flight plan can be used for plans not involving military installations or if the 1801 is not available.

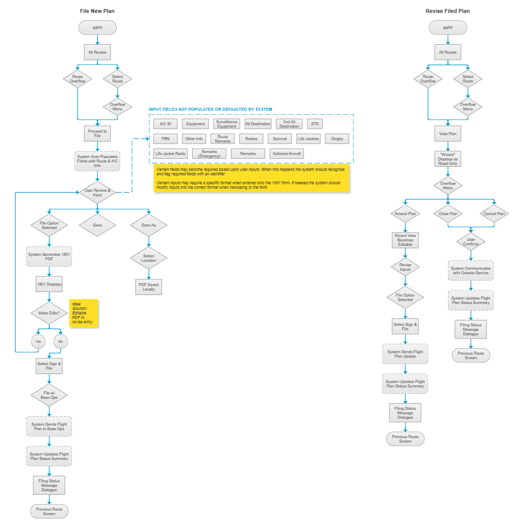
Currently filing a flight plan is a manual operation involving referencing your planned routes and aircraft performance to fill out the form and submit to the appropriate parties. Ideally this process could be streamlined if connected directly to your planned route and planned aircraft.

Image of various aviation-related forms and flowcharts for flight planning, including a current flow diagram, FAA Form 1801, and FAA Form 7223-1, with notes, instructions, and highlighted sections.

User Input

Flowchart with questions about mission planning workflow, including color-coded explanations for creating flight plans and managing electronic files.

Workflow

Flowchart diagram illustrating a process for filing and revising a flight plan, with steps for selecting routes, saving files, and updating status messages, including notes about input field requirements and editing options.

Form Input Redesign